When you’re in a car accident, it can feel like the world has turned upside down. There’s no shortage of stressors between medical bills, insurance claims, and trying to get your life back on track. However, as they say, when the going gets tough, the tough get going – and that means finding someone who can help you navigate this difficult period. That’s where a Clearwater car accident lawyer comes in.
Knowing what steps to take next can be hard if you’ve never been involved in an accident. Do you call your insurance company? Go to the hospital? Talk to witnesses? The truth is that there is no one-size-fits-all answer. Every case is different, so having an experienced legal professional by your side can make all the difference. From helping you file paperwork correctly to negotiating with insurance companies on your behalf, a good lawyer will take care of everything so that you can focus on healing and moving forward. So if you’ve recently been in a car accident and are feeling overwhelmed or unsure about what to do next, read on to learn how a Clearwater car accident lawyer could help serve your needs during this challenging time.
How Can A Clearwater Car Accident Lawyer Help Me After An Accident?
Determining liability: After an accident, a Clearwater car accident lawyer can determine who is legally responsible by gathering evidence such as police reports, eyewitness accounts, and medical records.
Filing claims: A Clearwater accident attorney can also help you file a claim against the liable party to recover damages, whether that’s through an insurance company or a civil lawsuit.
Time limits: It’s important to act quickly, as there are time limits for filing claims, so a Clearwater car accident lawyer can help protect your rights.
Expertise: Clearwater car accident lawyers are experienced in this area of the law and can help you navigate the legal process, from filing a claim to negotiating a settlement.
Determining Liability
You were driving home from work when an SUV came out of nowhere and hit your car. The impact was severe, leaving you injured and traumatized. While recovering from the accident is your top priority, determining liability for the crash is crucial to get compensation for medical expenses, lost income, pain and suffering, and other damages. This is where a Clearwater car accident lawyer can help.
Determining liability involves finding who was at fault for the accident. In Florida, comparative negligence law applies, which means that multiple parties can share responsibility for a crash based on their percentage of fault. To establish liability, your attorney will gather evidence such as expert testimony from accident reconstruction specialists or medical professionals; witness statements from people who saw what happened before and after the collision; physical evidence like vehicle damage or skid marks on the road; and police reports that document important details about the incident.
Expert testimony can be particularly persuasive in establishing liability because it provides technical insights into how the accident occurred. For instance, a doctor’s opinion about how your injuries relate to the collision could sway insurance adjusters or jurors to see things from your perspective. Similarly, an engineer’s analysis of vehicle data or roadway design flaws may prove critical in proving someone else caused the wreck. By skillfully leveraging these different types of evidence in negotiations or litigation, your Clearwater car accident lawyer can maximize your chances of obtaining fair compensation while holding those responsible accountable without leaving any stone unturned.
Filing Claims
After determining liability for the accident, another important aspect of seeking compensation is filing claims. A Clearwater car accident lawyer can help you navigate this process and ensure that your rights are protected. One crucial step in this process is dealing with insurance coverage. Your attorney can negotiate with insurers for a fair settlement for your medical bills, property damage, lost wages, pain and suffering, and other damages.
It’s essential to take action quickly after an accident, as there is a statute of limitations on how long you must file a claim. You may lose your right to seek compensation altogether if you miss this deadline. This makes it even more critical to work with experienced legal professionals who understand the complexities of personal injury law and can help you stay within the required timeframe.
Filing claims can be overwhelming, especially when dealing with injuries and trauma from an accident. With the support of a skilled Clearwater car accident lawyer, you won’t have to go through this alone. They will guide you every step of the way, ensuring everything is taken care of while fighting fiercely for your rights and interests so that justice prevails.
What Should I Do Immediately Following A Car Accident In Clearwater?
First and foremost, collecting evidence from the accident scene is essential, including photos of any damage to vehicles or property and contact information from any witnesses. It’s also important to seek medical attention, even if you don’t appear to be seriously injured. A Clearwater car accident lawyer can help you understand your rights and guide you through filing a claim and obtaining compensation for your injuries. They can also be invaluable in navigating the complexities of the insurance claims process.
Collect Evidence
As soon as you are involved in a car accident, your main priority should be to seek medical attention for any injuries sustained. However, it is equally important to collect evidence that can support your case later on. A Clearwater car accident lawyer can assist you with this process by gathering crucial information such as photographic evidence, eyewitness testimony, police reports, medical records, and even accident reconstruction.
Photographic evidence is one of the most powerful tools after an auto collision. Your attorney will take pictures of the damage to both vehicles involved in the crash, skid marks on the road, and any other relevant details at the incident scene. This documentation helps to establish who was responsible for causing the accident and how much damage was incurred due to their actions.
In addition to photographs, eyewitness testimony plays a significant role in building your case. People who saw what happened before or during the accident may be able to provide valuable insights into what occurred. Police reports also help record critical information about what transpired; these documents contain detailed accounts of events from start to finish. Medical records will detail every injury those involved suffer, which could form part of a personal injury lawsuit if necessary. The bottom line is that collecting evidence following a car accident is essential when seeking compensation through legal means – so don’t hesitate to reach out for assistance!
Seek Medical Attention
After an auto collision, seeking medical attention should be your top priority. It is not uncommon for car accident victims to suffer from injuries that may not manifest themselves immediately after the collision. Seeking prompt medical treatment can help prevent further complications and ensure a speedy recovery. Additionally, documenting all medical treatments received will support any legal claims you may make against negligent parties responsible for causing the accident.
The importance of documentation cannot be overstated when it comes to filing an insurance claim or pursuing legal action following a car accident in Clearwater. Medical records are particularly crucial as they indicate the extent and severity of your injuries sustained in the crash. If necessary, your attorney can use this information to negotiate with insurance companies or build a strong case.
Remember, even if you feel fine after an accident, it is always best to get checked out by a medical professional since some injuries do not immediately show symptoms. By getting timely treatment and collecting proper documentation, you increase your chances of receiving fair compensation for damages caused by another party’s negligence.
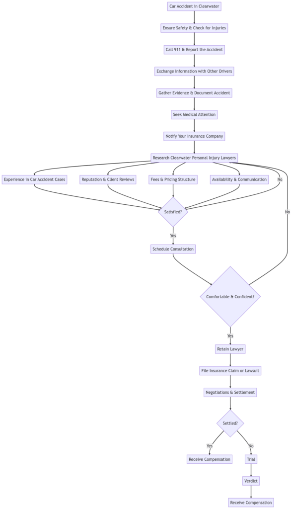
This diagram illustrates the steps to take after a car accident in Clearwater. The process starts with ensuring safety and checking for injuries, calling 911 and reporting the accident, exchanging information with other drivers, gathering evidence, and documenting the accident. Next, seek medical attention and notify your insurance company. Research Clearwater personal injury lawyers, evaluating their experience in car accident cases, reputation and client reviews, fees and pricing structure, and availability and communication. If you are satisfied with all the factors, schedule a consultation. If you feel comfortable and confident with the lawyer during the consultation, hire them; otherwise, continue your research. After retaining the lawyer, file an insurance claim or lawsuit, and proceed with negotiations and settlement. If the case is settled, you will receive compensation; if not, the case will go to trial, and receive compensation if the verdict is in your favor.
What Compensation Can I Expect From A Car Accident Settlement In Clearwater?
If you have been involved in a car accident, the compensation you can expect from a settlement largely depends on several factors. Calculating damages is a complex process and requires expertise in determining the extent of your injuries, medical expenses incurred, lost wages due to missed work, and emotional distress.
Insurance negotiations are important in securing fair compensation after a car accident. A Clearwater car accident lawyer can help negotiate with insurance companies to ensure you receive what you are rightfully entitled to. Insurance adjusters often try to offer low settlements or deny claims altogether, but having legal representation increases your chances of receiving adequate compensation.
Medical expenses and lost wages are two major components of any car accident settlement. Compensation for these costs should not be overlooked, as they can significantly impact your financial stability. In addition to these tangible costs, emotional distress caused by an accident may also be considered when calculating damages. Consulting with a skilled attorney who understands how to calculate all aspects of losses accurately is crucial for obtaining maximum compensation.
Moving forward from a car accident can feel overwhelming without proper guidance through its aftermath. Understanding the ins and outs of negotiating with insurance companies and calculating damages requires knowledge and experience only an experienced Clearwater car accident lawyer has attained. With their support, you can focus on healing while leaving the intricacies of achieving just compensation up to them.
Now that we understand what kind of compensation we could expect following a car accident settlement let’s move on to how fault is determined in a Clearwater case.
How Is Fault Determined In A Clearwater Car Accident Case?
Determining fault in a car accident case is crucial to the outcome of any legal action taken by those involved. Comparative negligence laws in Florida allow both parties to be assigned percentages of fault, which can affect compensation and responsibility for damages.
One way fault is determined is through police reports filed at the accident scene. These reports detail important information such as witness statements, citations are given, and factors contributing to the crash. Eyewitness testimony may also be used to establish who was at fault.
Medical records are another important factor in determining fault. They provide evidence of injuries sustained during the accident and can help determine who caused them. Additionally, expert witnesses may be called upon to testify about technical aspects of the accident, such as vehicle speed or road conditions.
Overall, many different factors go into determining fault in a Clearwater car accident case. It’s important to work with an experienced lawyer who understands how these various pieces fit together so they can build a strong argument on your behalf.
Moving forward from here, it’s important to understand what steps you need to take after an accident – including whether or not you should contact your insurance company.
Do I Need To Contact My Insurance Company After An Accident In Clearwater, Florida?
As a responsible driver, you have certain insurance obligations in the event of an accident. This includes notifying your insurance company as soon as possible after the incident. Failure to report the accident within a reasonable time frame can lead to serious legal implications and may even impact your ability to file a claim.
Reporting requirements vary depending on your policy and state laws. However, most insurers require that you provide them with basic information such as the date, time, and location of the accident, names of drivers involved, contact details for any witnesses, and police reports (if applicable). It’s important to notify your insurer regardless of who was at fault so they can begin processing your claim.
Once you have reported the accident to your insurer, they will initiate the claim process, which involves investigating liability determination. Things can get complicated if there is disagreement about who caused the accident or how much each party is liable for damages. Your insurer will work closely with all parties to reach a fair settlement. Still, seeking legal guidance from an experienced car accident lawyer is always advisable to protect your rights and interests during this critical stage.
What if the other driver is uninsured or underinsured in Clearwater? In our next section, we’ll explore what options are available to you when dealing with these situations.
What If The Other Driver Is Uninsured Or Underinsured In Clearwater?
If you’re involved in a car accident, exchanging insurance information with the other driver is important. However, what happens if the other driver is uninsured or underinsured? In Clearwater, legal options are available for those in this situation.
One option is uninsured motorist coverage, which can provide compensation alternatives for damages and injuries sustained in an accident caused by an uninsured driver. This insurance coverage may also cover hit-and-run accidents where the at-fault party cannot be identified. If you have this type of coverage and your claim is approved, you could receive financial compensation from your insurance company.
Another option is legal representation from a Clearwater car accident attorney to help initiate your personal injury claim in Pinellas County. An experienced lawyer can help navigate the complexities of an uninsured motorist case and work to secure fair compensation on behalf of their client. They can also explore other potential sources of compensation if applicable.
If you’ve been involved in a car accident with an uninsured or underinsured driver in Clearwater, or the greater Pinellas County area, don’t hesitate to seek legal guidance and explore all possible avenues for compensation. Your injuries and damages deserve proper attention and care, so take action today to protect your rights and ensure justice.
Now that we’ve discussed options for those involved in accidents with uninsured drivers let’s delve into how one can prove their injuries and damages when pursuing a car accident case in Clearwater.
How Can I Prove My Injuries And Damages In A Clearwater Car Accident Case?
You must prove your damages and injuries if you have been involved in a car accident. This will help you receive the compensation you deserve for medical bills, lost wages, pain and suffering, and other losses. To do this effectively, several pieces of evidence can be used.
Firstly, medical records are essential evidence when proving your injuries. These records provide detailed information about the extent of your injury, treatment received, and future prognosis. They also give insight into how long it may take for you to recover fully from your injuries.
Secondly, witness testimony can be very beneficial in proving liability and damages in a Clearwater car accident case. Witnesses who saw the accident or were present at the scene can provide valuable information about what happened before, during, and after the collision.
Thirdly, expert testimony can sometimes be necessary when dealing with complex issues such as causation or damages. Experts like doctors, engineers, or accident reconstructionists can offer their professional opinions on issues related to your case.
As well as physical evidence, such as photographs of the vehicles involved in the crash or dashcam footage showing how events unfolded leading up to impact, might also play a pivotal role while determining actual damage caused by accidents.
Now that we’ve explored some important aspects of proving damages following a car accident let’s turn our attention toward whether accepting initial settlement offers made by insurance companies is always advisable.
Should I Accept The Insurance Company’s Initial Settlement Offer In Florida?
As someone who has just been in a car accident, it can be tempting to accept the insurance company’s initial settlement offer. After all, you want to quickly move on from this traumatic experience and return to your life. However, accepting the first offer may not always be in your best interest. Some pros and cons should be considered before making any decisions.
To help you better understand whether or not you should accept an initial settlement offer, here is a table outlining some key factors:
| Pros | Cons |
|---|---|
| Quick resolution of the case | Offer may not cover all damages |
| No need for a legal process | Settlement requirements may limit future claims |
As you can see, there are advantages and disadvantages when accepting the initial settlement offer. It’s important to weigh these options carefully and consider seeking advice from a Clearwater car accident lawyer before making final decisions.
If you do decide to negotiate with the insurance company instead of accepting their initial offer, here are some tips that could help:
- Gather evidence: Provide documentation of medical bills and other expenses related to your injuries.
- Be patient: The negotiation process can take time.
- Don’t settle for less than what you deserve: Insurance companies often try to lowball settlements.
By following these steps and considering all available options, you can make an informed decision about whether or not to accept the insurance company’s initial settlement offer. But what if you were partially at fault for the Clearwater car accident? We will explore that scenario in our next section.
What If I Was Partially At Fault For The Clearwater Car Accident?
Your legal options might be limited if you were partially at fault for the Clearwater car accident. Florida follows a comparative negligence system, which means that if you are found to have contributed to the accident in any way, your damages will be reduced by the percentage of fault assigned to you.
This can have significant insurance implications because it could impact whether or not you are entitled to compensation from the other driver’s insurance company. In addition, evidence requirements become even more important in these cases because you must prove that the other driver was also negligent and their actions played a significant role in causing the accident.
If you are in this situation, speaking with an experienced Clearwater car accident lawyer who can advise you on your legal rights and help negotiate a fair settlement with all parties involved is crucial. Personal injury lawyers have the experience and knowledge to navigate the claims process effectively and fight for your deserved compensation.
Carrying Personal Pnjury Protection (PIP) Insurance Is Also Important. While seeking legal counsel after a car accident is important, having adequate insurance coverage can also help protect you in the event of an accident. Personal Injury Protection (PIP) coverage, which is required by Florida law, pays for medical and disability expenses regardless of who was at fault. In addition to covering medical bills, PIP may cover lost wages and others.
Your attorney will thoroughly review all evidence and witness statements to build a strong case on your behalf while ensuring that your pre-existing injury does not unfairly affect the outcome of your claim.
Can I File A Car Accident Claim If I Have A Pre-Existing Injury In Clearwater?
If you have a pre-existing injury and get into a car accident in Clearwater, it may raise complicated questions regarding your legal eligibility to file a claim. Specifically, insurance companies or other parties involved in the case might argue that your pre-existing condition contributed to the injuries resulting from the crash.
Several factors need careful examination to determine whether you can still pursue compensation for damages caused by accident. First and foremost, medical documentation is crucial to demonstrate how much of your current health problems are directly related to the collision. Your medical records must show clear evidence of aggravation or exacerbation of symptoms due to the recent event.
Moreover, Florida’s comparative negligence system means that any percentage of fault attributed to you could reduce your compensation proportionally. For instance, if an investigation shows that you were 30 percent at fault for causing an accident that worsened your pre-existing injury complications, you would receive only 70 percent of the total amount awarded by a court or settlement agreement. Understanding these legal aspects is essential when dealing with insurance coverage limits and navigating complex litigation procedures.
Ultimately, while having a pre-existing injury may complicate matters after a car accident in Clearwater, it does not necessarily mean you cannot seek justice for harm due to someone else’s negligence. Speak with an experienced personal injury attorney who can help evaluate your circumstances and advocate for your rights under Florida law. In our next section, we will discuss common causes of car accidents in Clearwater and how they impact liability determinations.
What Are The Common Causes Of Car Accidents In Clearwater?
Distracted driving is one of the most common causes of car accidents in Clearwater and can include anything from texting while driving to eating and drinking. Speeding is another frequent factor, with drivers tempted to push the speed limit or even exceed it to get to where they’re going faster. DUI is another factor that can’t be overlooked, as it can lead to serious accidents. Weather can also factor in car accidents, as heavy rains and slick roads can lead to skidding and other issues.
Distracted Driving
If you have been involved in a car accident caused by distracted driving, seeking the assistance of a Clearwater car accident lawyer can be beneficial. Distracted driving is one of the most common causes of car accidents in Clearwater and across the United States. With mobile devices becoming more prevalent among drivers, it has become easier for individuals to engage in activities that distract them while behind the wheel.
Prevention strategies are available to reduce the number of accidents resulting from distracted driving. Driver education and safety campaigns educate motorists about the dangers of using mobile devices while driving. Additionally, there are legal consequences for those caught engaging in this practice, which may help deter some people from doing so.
A Clearwater car accident lawyer can guide you through your options if you’ve suffered injuries from an accident caused by someone else’s distracted driving. They can assess your case and determine whether pursuing compensation is possible. They will ensure you receive the necessary medical care after your car accident. Additionally, they can advise on how to proceed when dealing with insurance companies or other parties involved in the incident. Ultimately, consulting with a skilled attorney who understands personal injury laws will give you peace of mind knowing that your best interests are being represented.
Speeding
Moving on to another common cause of car accidents in Clearwater and Pinellas County, we have speed. According to statistics, speeding is a major contributor to fatal crashes across the United States. In 2018 alone, over 9,000 people lost their lives due to speed-related accidents. Unfortunately, many drivers continue to disregard posted speed limits and put themselves and others at risk.
The consequences of speeding can be severe. When drivers exceed the speed limit or drive too fast for road conditions, they reduce their ability to react quickly to unexpected situations. This can lead to collisions with other vehicles or pedestrians that could result in serious injuries or fatalities. Additionally, those caught speeding may face fines and points on their license, affecting their driving privileges.
To prevent accidents caused by speeding, drivers need to obey posted speed limits and adjust their speed according to road conditions such as weather or traffic congestion. Avoiding distractions while driving also increases the likelihood of being able to react quickly if needed. Ultimately, taking these preventative measures will help keep you safe and protect other motorists on the road. Remember: arriving late is better than never arriving at all.
How Can I Collect Evidence To Support My Clearwater Car Accident Claim?
After a car accident, collecting evidence is crucial in supporting your compensation claim. This includes gathering witnesses’ testimony, medical records, police reports, and scene photographs. Without these pieces of evidence, proving fault and damages caused by accident may be difficult.
One important aspect of collecting evidence is obtaining witness statements from individuals who saw the accident happen. Witness testimony can provide valuable information about how the accident occurred and who was at fault. Be sure to collect their contact information so they can be reached later if needed.
Another key piece of evidence is medical records documenting injuries sustained due to the accident. These records can help establish the severity of your injuries and support any claims for medical expenses or lost wages due to missed work. Additionally, police reports should be obtained as they contain official documentation regarding how the accident happened and who was involved.
Lastly, photographs taken immediately after the car accident are also critical evidence. Photos capture details such as damage to vehicles or property, skid marks on the road, weather conditions at the time of the crash, and other factors that could have contributed to causing the accident. Collecting all available evidence will strengthen your case when seeking compensation for damages from a Clearwater car accident.
If you were involved in an incident where another driver fled from the scene (hit-and-run), collecting evidence becomes even more important as identifying the responsible party can become complex. In this situation, contacting law enforcement right away is extremely important; They may be able to identify and locate additional witnesses or footage from traffic cameras nearby that recorded valuable information about what happened during your crash with a clearwater hit-and-run driver.
What If My Car Accident Involved A Clearwater Hit-And-Run Driver?
After gathering evidence to support your Clearwater car accident claim, it can be frustrating if the other driver involved in the collision fled the scene. Hit-and-run accidents occur more often than one might think and can leave victims feeling helpless. However, there are legal options available for those who have been injured in a hit-and-run accident.
Firstly, insurance coverage may still apply even if the driver responsible is unknown or cannot be located. Uninsured motorist coverage is required by law in Florida, which means that your own insurance policy should cover damages related to the hit-and-run accident. This includes medical expenses and property damage up to a certain limit specified in your policy.
Additionally, eyewitness testimony and police investigation can be crucial in identifying and locating the hit-and-run driver. If you could obtain any witness information at the time of the accident, provide this information to law enforcement officials so they can follow up on leads that could help identify the driver responsibly.
In some cases where the hit-and-run driver cannot be identified or located, a civil lawsuit may need to be filed against them. A Clearwater car accident lawyer can assist with navigating through complex litigation processes and advocating for compensation for pain and suffering caused by an unidentified driver’s negligence. It’s important to consult with an experienced attorney who understands how to handle these types of cases effectively and efficiently so that you receive fair compensation for all damages suffered due to someone else’s reckless actions.
So now that we’ve discussed what happens when dealing with a hit-and-run accident, let’s move on to another question: Can a Clearwater car accident lawyer help me sue the other driver for pain and suffering?
Can A Clearwater Car Accident Lawyer Help Me Sue The Other Driver For Pain And Suffering?
A Clearwater car accident lawyer can help you sue the other driver for pain and suffering if you are eligible for compensation. Compensation eligibility varies depending on the severity of the injury, medical expenses incurred, and emotional distress caused by accident. A skilled attorney will review your case to determine whether it meets legal precedent and statute limitations.
If your case is viable, a Clearwater car accident lawyer will tirelessly ensure you receive fair compensation for your pain and suffering. This compensation may include reimbursement for medical bills, lost wages due to missed work, and damages for physical and emotional trauma. Your attorney will negotiate with insurance companies or represent you in court so that you receive just compensation.
The time it takes to resolve a car accident case in Clearwater depends on various factors, such as the case’s complexity, availability of witnesses, and negotiation strategies employed by both parties involved. However, with an experienced attorney representing you every step of the way, your case could be resolved within several months without going through a trial.
How Long Does It Take To Resolve A Car Accident Case In Clearwater?
Resolving a car accident case can take weeks to several years, depending on various factors. In Clearwater, the average time to resolve an auto accident claim is approximately 12 months. However, this timeline may vary based on different aspects of your particular situation.
Several factors affect how long it will take for your car accident case to be resolved. The severity of the injuries incurred in the accident and damage to your vehicle are significant determinants. Additionally, if there are any legal disputes or ambiguities regarding liability or damages, this could prolong the resolution process.
Having reliable evidence when negotiating with insurance companies after a car accident is crucial since they’ll attempt to minimize their financial responsibility. Collecting as much documentation as possible, such as police reports and medical records, is critical for building a strong argument against them. Effective negotiation tactics combined with solid evidence-collection strategies might help you reach a fair settlement sooner rather than later.
Will A Clearwater Car Accident Lawyer Handle My Case On A Contingency Fee Basis?
Contingency fees are a common payment option for those seeking financial assistance in legal aid. This allows individuals to work with an attorney without worrying about upfront costs and instead pay based on the outcome of their case. In settlement negotiations, having a Clearwater car accident lawyer who works on contingency can be beneficial as it motivates them to obtain the highest possible compensation for their client. It also shows that they believe in their ability to win the case. However, it’s important to note that not all lawyers work on contingency, so it’s best to discuss payment options with potential attorneys before hiring one.
Can A Clearwater Car Accident Lawyer Help Me Negotiate With My Insurance Company?
Negotiation tactics can make all the difference in securing a fair claim settlement when dealing with an insurance company after a car accident. This is where legal representation comes in handy. A Clearwater car accident lawyer can help you navigate the complexities of your insurance policy and negotiate on your behalf to achieve the best possible outcome. They will work tirelessly to ensure that any settlement offers are fair and just, considering both the accident’s short-term and long-term consequences. With their expertise, you can rest assured that your rights as a victim will be protected throughout the entire process.
What Types Of Damages Can I Seek In A Clearwater Car Accident Case?
Proving liability is crucial in a Clearwater car accident case. Once liability is established, the injured party may seek compensation for noneconomic damages such as pain and suffering, emotional distress, and loss of enjoyment of life. Additionally, lost wages resulting from the accident can also be sought. Punitive damages may be awarded if the at-fault driver’s actions were egregious or intentional. It’s important to note that Florida follows comparative negligence laws, meaning that damages may be reduced based on the degree of fault assigned to each party involved in the accident. Consulting with a Clearwater car accident lawyer with experience navigating these types of cases can help increase your chances of receiving fair compensation for your losses.
How Long Do I Have To File A Car Accident Claim In Clearwater?
Statute limitations can be crucial in filing a car accident claim in Clearwater. It is important to gather evidence and seek legal representation as soon as possible before the time limit expires. Insurance coverage may not always cover all medical bills, making it even more necessary to have an experienced lawyer. As an Auto accident attorney, I cannot stress the importance of timely action when protecting yourself after an accident. Whether you seek compensation or want justice served, don’t hesitate to consult with a Clearwater car accident lawyer who will fight for your rights and ensure you receive the best possible outcome for your case.
What If I Cannot Afford To Pay For Medical Treatment After A Clearwater Car Accident?
If you cannot afford medical treatment after a Clearwater car accident, options may be available to assist with funding. Community resources such as local non-profits or government programs could assist. Additionally, some medical providers offer payment plans and financing options. A Clearwater personal injury attorney may also be able to help by seeking legal aid for medical expenses as part of your claim settlement. It is important not to neglect necessary medical treatment due to financial concerns, as this can negatively impact your health and potential compensation for damages suffered in the accident.